日前,《湖北省玻璃行业大气环境综合整治实施方案》发布。《方案》提出,2026年底前,全省8家平板玻璃企业基本完成综合整治工作;2028年底前,光伏压延玻璃、日用玻璃等企业基本完成综合整治工作。
全文如下:

为深入贯彻《中共中央 国务院关于深入打好污染防治攻坚战的意见》《国务院关于印发〈空气质量持续改善行动计划〉的通知》,全面落实《湖北省人民政府关于印发〈湖北省空气质量持续改善行动方案〉的通知》有关要求,加快玻璃行业绿色低碳转型升级,促进能源结构调整,减少大气污染物排放,切实推动全省环境空气质量持续改善,结合我省实际,特制定本方案。
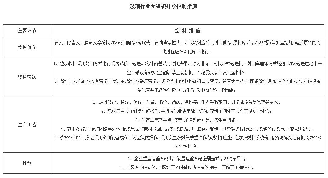
按照分类施策、属地负责、分步实施的原则,开展玻璃行业(平板玻璃、光伏压延玻璃、日用玻璃等企业)综合整治,推动玻璃熔窑能源清洁化改造,提升玻璃熔窑生产能效水平,推进烟气深度治理,提升行业环保绩效水平,推动行业绿色低碳高质量发展。2026年底前,全省8家平板玻璃企业基本完成综合整治工作;2028年底前,光伏压延玻璃、日用玻璃等企业基本完成综合整治工作(具体指标要求见附件1和2)。(一)优化调整产品结构。落实《产业结构调整指导目录》(2024年本),通过综合手段依法依规淘汰落后产能。发挥能效、环保、质量、安全、物耗、水耗等标准作用,引导能耗高、排放强度大的低效产能有序退出。加快平板玻璃产品的低碳化、制品化发展。鼓励长利玻璃等行业龙头企业实施兼并重组,推动武汉长利玻璃搬迁工作。列入淘汰退出计划的企业或设施不再要求实施提标升级改造。(二)提升能源清洁化水平。强化玻璃行业工艺升级、能源替代等综合性措施,降低企业污染排放和碳排放强度,推进重点企业清洁生产审核,2025年底前重点企业完成一轮清洁生产审核。对以石油焦、煤制气等为主要燃料的玻璃熔窑,加快推进天然气、电等清洁能源替代。2026年底前,平板玻璃企业基本完成天然气、电气化能源改造;2028年底前,鼓励位于天然气管网覆盖区域的日用玻璃企业完成煤气发生炉淘汰工作,推动玻璃行业天然气稳定供给。(三)提高窑炉生产能效水平。通过采用玻璃熔窑全保温、熔窑用红外高辐射节能涂料技术、玻璃熔窑全氧燃烧以及纯氧助燃工艺等途径,提高玻璃熔窑能源利用效率,提升窑炉节能效果,优化玻璃熔窑、锡槽、退火窑结构和燃烧控制技术,推进电气自动化改进、新能源替代技术运用、智能工程化改造等。到2025年,玻璃行业能效标杆水平以上产能比例达到20%,能效基准水平以下装备基本清零,行业节能降碳效果显著,绿色低碳发展能力大幅增强。(四)污染治理设施提标改造。玻璃行业颗粒物治理采用静电除尘、袋式除尘或电袋复合除尘等工艺,SO2治理采用石灰石-石膏、半干法或干法、双碱法(需自动加药、pH连续监测装置)等脱硫工艺。平板玻璃行业NOx治理(除全氧燃烧技术、全电熔炉外)采用低氮燃烧技术+SCR等工艺,或除尘脱硝采用陶瓷一体化处理设施等工艺。平板玻璃企业需建设备用治理设施。光伏压延、日用等玻璃企业NOx治理采用低氮燃烧技术、SNCR或SCR等技术,VOCs治理采用喷淋洗涤、吸附、氧化等两种及以上组合工艺或燃烧工艺。2026年底前,全省8家平板玻璃企业有组织排放基本达到B级及以上指标要求;2028年底前,光伏压延玻璃、日用玻璃等企业有组织排放基本达到B级及以上或绩效引领指标要求(具体指标要求见附件1)。(五)无组织排放应收尽收。强化各类物料储存,粉状物料或含VOCs物料应密闭或封闭储存;碎玻璃等粒状物料应封闭储存;石油焦等块状物料应封闭或半封闭储存;硅质原料的均化过程应在均化库中进行。涉VOCs物料工序应采用密闭设备或在密闭空间内操作。厂区内物料运输采用封闭皮带、通廊等方式输送。转运应在产尘点设置集气罩,并配备除尘设施。氨的装卸、贮存、输送、制备等过程应密闭,并采用氨气泄漏检测措施。禁止装载机、车辆露天装卸及倒运物料。易产尘生产工序均应在车间内封闭式作业,产尘点设置集气罩,并配备除尘设施,车间不得有可见烟粉尘外逸。料场进出口设置车轮清洗和车身清洁设施,对厂区地面及时采取清扫措施保障厂区路面干净整洁。(六)推动大宗物料清洁运输改造。鼓励企业优先采用清洁低碳运输方式,打造绿色供应链。原料、燃料、产品优先采用铁路、水路、皮带、管廊、电动重卡等清洁运输方式;鼓励各地采用管廊配送、电动重卡等方式开展原辅料运输场景建设。2026年底前,物料公路运输全部使用达到国五及以上重型载货车辆(含燃气)或新能源车辆,厂内非道路移动机械全部达到国三及以上排放标准或使用新能源机械。建设门禁及视频监控系统,配备专职人员加强运输管理,建立进出厂运输车辆、厂内运输车辆、非道路移动机械电子台账。(七)大力推动企业环保绩效提升。积极实施玻璃企业环保绩效升级行动,2026年底前,全省环保绩效B级及以上或绩效引领企业数量不少于10家,2028年底前,全省环保绩效B级及以上或绩效引领企业数量不低于50%,其他企业基本达到C级要求。(八)强化全过程精细化管理。2024年底前全省玻璃企业熔窑等主要大气污染物排放口依法依规完成在线监控设施安装及联网。严厉打击排污单位涉气监测数据弄虚作假违法行为,开展在线监控设施合法合规性改造。企业厂界应设置无组织排放在线监控,易产尘点安装高清视频监控。建立和完善非正常生产管理预案,对烤窑及重大生产工艺参数调整、熔窑等关键生产设施维护、余热利用系统维护、环保设施检修维护、环保备用设备切换等过程进行有效管理和预防。(一)摸底排查。各地应于2024年9月底前,针对辖区内玻璃企业的能源类别和能效水平、治理设施和运行状况、自行监测或在线监控、无组织排放和物料运输、企业落实环评要求和总量替代等各方面,开展一轮次全面核查,摸清行业现状。(二)编制方案。辖区内有玻璃企业的地市,应结合实际情况组织编制本地玻璃行业综合整治具体方案或工作计划,或研究出台玻璃行业落后产能关停淘汰方案计划,相关内容应涵盖辖区内所有玻璃企业,并于10月底前报送省生态环境厅备案。(三)跟踪实施。各地要以行业整体提升为导向,加强过程跟踪,结合实际定期组织工作帮扶,推动解决实施过程中遇到的各类问题,督促相关工作尽快落地见效。落实情况于每年12月15日前报送省生态环境厅,纳入年度污染防治攻坚战考核。(一)加强组织领导。省生态环境厅负责牵头组织,省直有关部门密切配合、形成合力。建立省-市-县联动机制,相关部门结合实际定期组织工作帮扶,及时跟进并推动解决实际问题,确保按期按质完成。(二)明确地方职责分工。市级人民政府负责组织实施辖区内玻璃行业现状摸底排查,并结合实际制定相关综合治理或关停淘汰方案、计划。县级人民政府负责具体推进实施,要明确责任单位、责任人和具体时限,确保权责明晰、督导及时、推进有力。(三)压实企业主体责任。各地要督促企业落实环境保护主体责任,提高生产能效水平和环保绩效、绿色发展水平,按要求公布环境保护与污染治理相关信息,并严厉打击玻璃行业涉气监测数据弄虚作假违法行为。(四)加强政策创新支持。落实环境保护税法和购置环保专用设备企业所得税抵免优惠政策。对符合中央大气污染防治专项资金和省级制造业高质量发展专项资金补助条件的玻璃行业综合治理项目,按规定予以支持。推动金融激励,引导银行机构给予玻璃企业升级改造更多支持。(五)加强宣传引导。各地要做好政策解读和宣贯,及时回应社会关切,报道先进企业优秀做法,营造玻璃行业综合整治良好舆论氛围。充分发挥行业协会作用,引导树立行业标杆,推广先进典型,增强行业自律。

