服务型制造的体系架构

0
2021-10-13 来源: 智造苑
服务型制造模式正被越来越多的行业所采用,尤其是复杂高技术产品显得尤为迫切,其产品开发活动的稳定度、创新度也在进行不断完善提升,采用更为先进、更为科学的科研生产管理模式将是制造企业发展的必然趋势。为了使服务型制造模式有效落地,需要在集成产品研发管理、生产系统再造、混合供应链管理、供应商风险防控等方面相互配合,具体情况以下逐一阐述。
 
 
「 1. 集成产品研发管理 」

 
 
服务型制造主要受用户需求的驱动。在新的工业革命背景下,互联网的发展减弱了企业与用户之间信息不对称的困难,并使得用户需求呈现出个性化特征。以服务为导向的制造业要求制造公司将服务视为重要的输出,更加以客户为导向,并在整个产业链中坚持服务的理念,这也成为了体验创新的重要驱动因素。体验创新,是指基于“产品+服务”创新,注重客户体验感受。用户体验创新包括三个要素:服务可访问性、客户与企业之间的互动、用户参与。服务的可访问性是指用户是否可以轻松访问、购买和使用产品和服务内容,这体现在渠道和产品的售前和售后服务中;客户与企业之间的互动是指品牌价值的传递、满足用户的个性化需求,体现在产品品牌、社会责任等方面;用户参与创新,主要是为了了解用户的愿望和需求,并利用这些了解来发展用户与企业之间的关系。
 
集成创新主要是指制造企业为客户提供集成产品和综合解决方案。就制造企业而言,一体化安装和集成化的专业服务正成为企业拓展业务的重要模式。公司通过将领先的研发、供应链和销售等运营能力扩展到服务,并利用其在价值链中的优势,为客户提供“一揽子”解决方案,从而为其创造更多价值。物联网、大数据和智能传感器等信息技术为公司进入新的价值领域提供了机会。
 
服务型制造主要通过集成产品研发模式(integrated product development,IPD)研发产品并提供产品和服务,IPD适合复杂高技术产品的研制、试验,是一套基于流程管理思路,面向客户(或顾客)的需求,同时将贯穿产品研制生产全生命(全寿命)周期的活动进行及时协同(或集中)的系统化的产品开发模式。
 
IPD提供了业界最佳的流程作为标杆,并且提供了一整套流程建设的思路和方法。它的领先性、实用性已经被世界优秀军品、民品企业广泛证明,是技术型企业的明智选择。
 
(1)集成产品开发的核心理念—— Integrated IPD特别强调事件启动时(包括多概念选择、需求分解分配等)就实现“集成/协同”,如图1所示。其目的就是要从根本上解决产品开发过程中市场、研发、生产、采购、服务各环节“马路警察各管一段”及由此带来的产品返工、时间拖延、成本居高、部门扯皮等一系列老生常谈的问题,集成产品开发相关工作要求。
 
 
图1 集成产品开发工作要求
 
(2)端到端的产出流程以“集成/协同”理念为基础,设计完整的端到端的全生命周期产出流程,其过程贯穿产品科研制造全过程,包括市场开发(需求管理、销售管理、产品规划三个阶段)、产品开发、技术开发客户和供应链管理等内容。
 
(3)流程文件体系,流程文件体系是指导流程实践应用的文件说明,包括程序文件、作业指导书、配套制度三大部分,如图2所示。
 
 
图2 流程文件体系
 
(4)结构化的流程。集成产品开发流程是结构化的流程如图3所示,包括横向结构和纵向结构两个维度。○1横向结构:将端到端的整个过程分解为若干阶段,可以终止、返回、继续。技术评审与投资评审分离;系统设计与实现分离;开发与测试分离;人力按阶段投入和撤出;文件有统一模板,可分阶段不断完善。○2纵向结构:对工作内容按角色进行层次化逐级分解。
 
 
图3 集成产品结构化开发流程
 
(5)6大阶段划分及12个重大里程碑。集成产品开发流程可分为6大阶段(概念、计划、开发、验证、发布、生命周期)和12个重大里程碑(需求及概念评审、概念决策评审、设计规格评审、单元概要设计评审、计划决策评审、模块样机评审、原型整机及试制评审、技术定型评审、产品及生产定型评审、可获得性决策评审、产品上市、生命周期决策评审)。
 
 
「 2. 生产系统再造 」

 
生产过程的服务化主要涉及企业价值提供方式的创新。流程创新需要企业改变自身的结构,快速适应新环境并以市场领先优势获得利润。通过流程创新,公司将高效的集成系统用于设计、生产、物流分配,从而缩短了库存周转率。通过流程创新,可以有产品导向转变为客户导向,形成需求驱动的需求管理,通过与客户互动以获取洞察力并为客户提供服务。
现有的企业资源计划(ERP)模式下,除了机床等少数制造资源接入信息系统外,大量制造资源游离在信息系统外,靠人工标识、了解其状态,从而导致车间管理粗放,效率低下,使得再好的上层生产计划难以有效执行。物联网技术的出现,对于生产管理向车间调度控制下层转移,提升制造执行系统绩效,从而将制造资源并入信息系统内,完成生产系统的再造。
在物联网环境下,不仅要考虑动态计划与动态调度的集成,而且要考虑基于情景感知的制造资源协同控制方法。从现有的研究可以看出,目前生产计划与调度的研究主要集中在静态计划与静态调度或静态计划与动态调度的集成上,而且关于物联网环境下基于情景感知的协同控制方法研究还不多见,需要在以下方面展开研究:
 
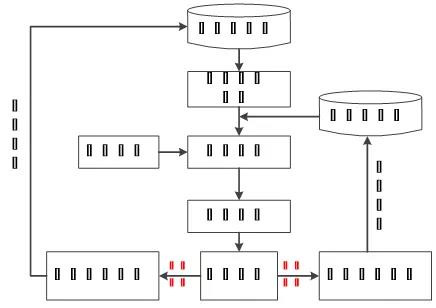
(1)物联网环境下生产车间调度控制框架研究(图4);
 
 
图4 车间调度控制系统框架图
 
(2)基于制造资源动态信息反馈的闭环作业计划方法研究(图5);
 
 
图5 闭环任务计划过程示意图
 
(3)基于场景感知的协同控制方法(图6)。
 
 
图6 基于多智能体系统的执行层建模框架示意图
 
 
「 3. 供应链管理 」

 
企业网络管理的主要目的是建立一个面向服务的制造网络,控制分散的制造和服务资源,促进内部能力和外部合作伙伴的有效协调,并促进企业的整体效率。通过嵌入服务型制造网络,依靠外部能力发展企业的制造和服务能力,促进企业形成服务型制造模式。同时,通过建立基于流程模式,形成面向服务制造业的生产组织模型,促进企业结构的演进。通过为客户提供产品服务系统来促进产品结构的演变。根据企业行为,发展以服务为导向的制造企业,进而提高整体绩效。
 
服务型制造的企业网络主要通过供应链的形式进行运作,服务型制造的供应链管理是一种制造和服务相互融合的供应链,是通过不断服务化的进程而产生的。根据提供的综合解决方案的种类不同,混合供应链大致可分为如下三类:面向产品的综合解决方案混合供应链;面向使用的综合解决方案混合供应链;面向结果的综合解决方案混合供应链。
 
1)顾客参与和体验对混合供应链需求信息畸变的影响 
 
我们曾经为刀具制造行业实施服务型制造,其直接的顾客是经销商,企业在出售刀具给经销商的同时提供附加于产品功能上的服务,具体通过信息化平台整合经销商网络,为经销商客户提供需求预测和库存管理服务,从而在一定时间内保障产品的效用,这是面向产品的综合解决方案。面向产品的综合解决方案混合供应链以服务水平为主要考核指标,混合供应链的运作管理需要考虑顾客行为的影响。顾客行为包括顾客参与和顾客体验,其中顾客参与把人的感觉、情绪、认知、心理等更加不确定的和非物质的因素带入生产系统。这些因素因人而异,且这种差异性随着交互的强度和交互过程的变量数目的增加而更加复杂,最终导致生产排产计划和供应链总体绩效之间的关系呈现非线性、不确定性及时变特征。不仅如此,顾客体验还会导致对服务结果主观评价出现差异,而这种差异反馈到系统,影响产品的未来需求。此外,由于顾客行为引起的缺货成本不仅包括市场份额的下降等有形的损失,还包括产品信誉和顾客忠诚度的下降等无形的损失,因而顾客行为导致的总体缺货成本实质上非常高。不仅如此,由于产品的生产具有延迟性,产品的调整始终难以满足顾客需求的变动,因此顾客行为会进一步恶化需求信息的畸变,使得传递至制造商处的订单信息进一步放大。据Forrester 定义,顾客需求向供应链上游传递过程中的逐级放大行为,即为牛鞭效应。在这类混合供应链中,顾客行为导致严重的牛鞭效应,使得刀具制造企业出现了高库存和高缺货率并存的状况。因此,研究顾客行为对混合供应链需求信息畸变的影响具有重要的价值和意义。
 
2)服务流和物流耦合对混合供应链服务质量水平的影响 
 
电梯制造行业实施服务型制造,主要为顾客提供面向使用的综合解决方案,即顾客购买的不是电梯本身,顾客需要的是电梯所提供的楼宇承载服务。企业在出售电梯的同时提供安装、维护和调试服务,使得承载服务安全准确,具体通过基于嵌入式系统构建电梯的管理服务平台,变被动响应为主动服务。面向使用的综合解决方案混合供应链以制造部分和服务部分总体绩效为主要考核指标,混合供应链的运作管理必须考虑库存和服务能力之间的相互协调。物质产品的管理就是以库存管理为核心来平抑工序之间的矛盾和需求的波动。服务型制造中服务通过能力进行传递,不可储存,用库存管理的方法不能适用于服务型制造中既要管理产品又要管理服务的情况。不仅如此,服务部分的需求放大即“服务流”的牛鞭效应影响制造部分的在制品和成品库存波动,给制造部分的管理带来极大的挑战。与此对应,制造部分的需求放大即“产品流”牛鞭效应进而影响服务部分的服务能力调整,服务人员的培训以及服务质量水平,影响顾客的忠诚度,最终影响产品的市场份额。由此可知,混合供应链有一个非常明显的特征,即是“产品流”和“服务流”牛鞭效应同时存在,而且相互影响。众所周知,研究制造供应链牛鞭效应的文献有很多,现有服务供应链牛鞭效应的研究主要聚焦于银行金融行业服务供应链服务质量的持续下降。对于服务供应链的牛鞭效应而言,不是所有来自制造供应链牛鞭效应的规律都能够适用。
 
3)牛鞭效应的逐级传递对混合供应链总体绩效的影响 
 
物流装备制造业实施服务型制造,主要为顾客提供面向结果的综合解决方案,即顾客购买的不是产品也不是产品的使用权,而是直接面向产品的使用结果,具体而言,物流装备制造企业为顾客提供设计、制造、安装、维护、调试以及后续运营管理等综合解决方案,为顾客提供“交钥匙”工程。此类混合供应链为多级混合供应链,是集成制造商和服务提供商的网络组织,供应链牛鞭效应的逐级放大规律以及总体的服务水平是其主要考核指标。服务在前,而生产在后,服务部分的能力波动和服务订单波动,使得下游的产品预测出现极大偏差,从而影响产品能否及时送达,最终决定服务方案能否完成。因而此类混合供应链的运作管理既需要考虑上下游服务能力之间的协调,还需要考虑服务能力波动、服务订单波动以及下游生产和库存策略之间的相互协调。因此,需要提出衡量多级混合供应链牛鞭效应逐级变化的定量指标,以及提升总体服务水平的相应策略,并找到抑制多级混合供应链牛鞭效应的最优策略,以确保“交钥匙”工程能够顺利完成。 
 
 
「 4. 供应商风险防控 」

 
服务型制造风险管理的主要目的是有效管理分散服务系统的网络结构并减少风险,通过识别、预测和评估服务型制造网络中的各种风险,确定面向服务的制造网络的结构。通过优化网络结构,组合不同类型的产品,并优化风险管理策略来控制风险,提高面向服务的制造系统的结构稳定性,最终提高企业效率。服务型制造网络结构是由一个个供应商构成的,因而供应商风险防控成为服务型制造风险管理的关键,以下从供应商风险的识别、排序及分类、动态环境下风险的传递及约束、供应商风险定价及补偿和供应商风险监控及规避措施等几个方面进行阐述。
 
1)供应商风险的识别、排序及分类
 
服务型制造的供应商风险是服务型制造风险的重要组成部分,既考虑产品和供应商风险,又考虑供应链开发阶段等三维特征的供应商风险指标体系,研究三维指标之间耦合原理以及融合机制,研究科学制定供应商风险的方法,如图7所示。研究更加科学的供应商分类方法,并积累供应商的评分数据,划分供应商等级;研究一定等级下供应商的具体开发原则、内容、规范和模板;研究RBS的编码规则,研究RBS随时间的变化特征并记录相应的数据。采用二元语义模型融合三维供应商风险指标,采用IER(interval evidential reasoning)可以科学制定供应商的风险等级。
 
 
图7 供应商风险示意图
 
2)动态环境下风险的传递及约束
 
研制阶段,较为频繁的工程更改,导致成品件的改动较为频繁,工程更改建议传递过程中导致供应商、次级供应商质量偏差/交付延迟波动,这种波动反馈给主机制造商,导致更大的质量偏差/交付延迟。质量供应链通过过程控制平衡质量偏差,制造供应链通过生产柔性平衡交付延迟波动,研究协同质量偏差和交付延迟的耦合机制平衡质量和交付问题,达到综合最优。研究质量偏差与交付延迟之间的转换关系,使得质量偏差和交付延迟保持在合理范围。分析牛鞭效应的逐级放大过程(图8),形成质量畸变和交付延迟的协调配置管理策略,解决质量与交付的平衡问题。采用系统动力学可建立供应商风险的传递模型,并构建基于供应商质量损失流动的GERT(graph evaluation and review technique)网络模型,设计相关算法定量计算供应商质量损失及其波动对最终产品质量的影响程度,识别复杂产品供应链网络中关键质量源(质量瓶颈),并研究相应的解决策略。
 
 
图8 供应商风险的传递过程
 
3)供应商风险定价及补偿
 
研究确定基准的风险成本,并分解风险结构,研究以交付期等风险后果进行定价的机制;拟采用确定条件下的单一定价、库存以及价格的联合定价以及带学习机制的动态定价等三种模式定量衡量供应商的风险,并相互对比,以确定最优的定价模式;研究不确定环境下,供应链风险的协调机制设计问题。鉴于不确定环境下供应商进行风险规避,供应商对质量改进以及提高交付能力的投入必将减少,进而导致主制造商的巨大损失。因此,拟设计基于成本分担和收益共享结合的契约,以实现风险的有效协调,实现供应链成员收益的帕累托改进。并分析不同参数对协调效果和供应链绩效的影响。
 
4)供应商风险监控及规避措施
 
在供应商风险监控及规避措施中,闭环供应商开发计划优化方法是其中的重要内容,它决定了供应商开发计划的合理性和可行性。在移动互联网环境下,执行层开发资源和计划进展状况的信息能够实时获得,可以将底层执行的情况或突发情况实时反馈上传到计划层,从而动态地改变还未执行的计划,完成计划层和执行层的闭环控制,以使开发计划更符合实际的具体供应商开发的执行情况、更具可操行性,其过程如图9所示。
 
 
图9 供应商开发闭环工作计划过程示意图
 
开发计划的优化目标是在动态环境下,确定每个计划周期的供应商评审批量,同时使评审尽可能按计划进行,即,在满足单位周期计划开发量的情况下,使得每个周期内的实际完成时间与计划时间的差的绝对值最小。因此,可对该计划过程进行建模,它包含了开发计划和调度两个方面的内容。
 

改编自:《未来制造新模式——理论、模式及实践》(作者:江志斌,林文进,王康周,李乐飞,涂金) 

相关新闻

版权声明

1、凡本网注明“来源: ” 的作品,版权均属于 ,未经本网授权,任何单位及个人不得转载、摘编或以其它方式使用。已经本网授权使用作品的,应在授权范围内使用,并注明“来源: ”。违反上述声明者,本网将追究其相关法律责任。
2、凡本网注明 “来源:XXX(非 )” 的作品,均转载自其它媒体,转载目的在于信息之传播,并不代表本网赞同其观点和对其真实性负责。
3、如因作品内容、版权和其它问题需要同本网联系的,请于转载之日起30日内进行。
4、免责声明:本站信息及数据均为非营利用途,转载文章版权归信息来源网站或原作者所有。

返回顶部
Baidu
map