2018年国家科学技术奖-耐胁迫植物乳杆菌定向选育及发酵关键技术
2018年国家技术发明奖中有三项是和微生物发酵方向相关的奖励。国家科学技术进步奖中有一项是微生物发酵相关的奖励。
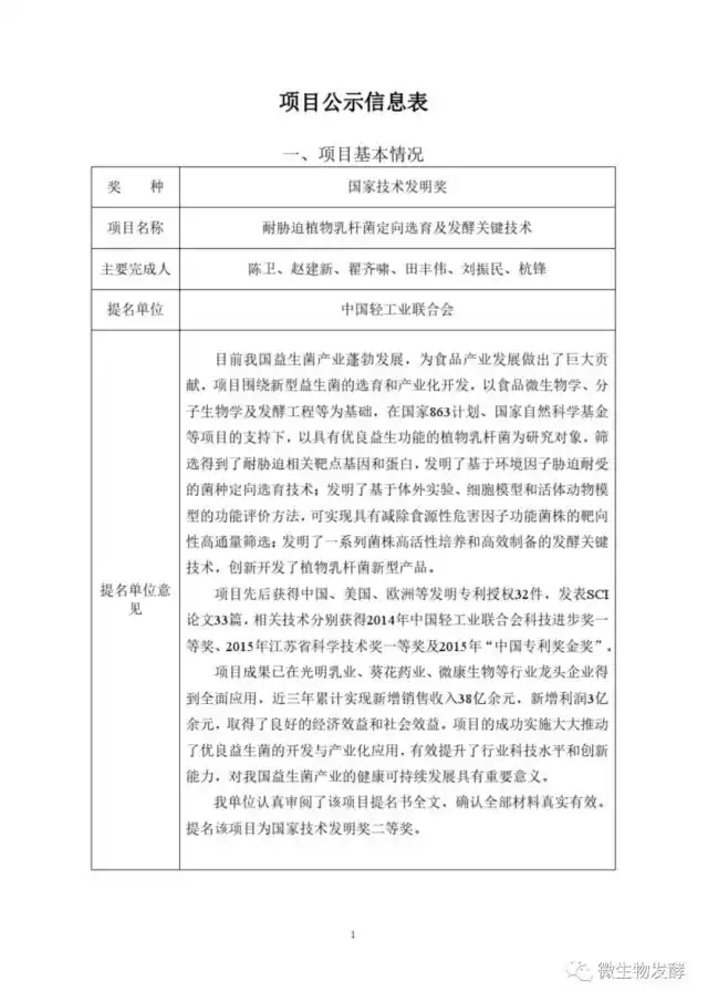
国家技术发明奖

国家科学技术进步奖

“耐胁迫植物乳杆菌定向选育及发酵关键技术”是江南大学陈卫教授带领下完成的乳酸菌的开发及应用技术。
01
陈卫,男,1966年5月生,博士、教授、博士生导师。江南大学食品学院院长,教育部功能食品工程研究中心主任。
长期从事食品生物技术的教学和科研工作,主持并完成国家自然科学基金面上项目、国家“十一五”863计划、支撑计划、江苏省高技术研究计划、教育部重点科技计划、新世纪优秀人才项目等10多项,目前正在进行的还有国家杰出青年科学基金项目、国家自然科学基金重点项目以及作为首席专家和第一课题负责人承担的国家“十二五”863计划重点项目“优良食品微生物高通量筛选及细胞选育技术”。

基本情况:
以具有优良益生功能的植物乳杆菌为研究对象,筛选得到了耐胁迫相关靶点基因和蛋白,发明了基于环境因子耐胁迫耐受的菌种定向选育技术;发明了基于体外实验、细胞模型和活体动物模型的功能评价方法。可实现具有减除食源性危害因子功能菌株的靶向性高通量筛选。发明了一系列菌株高活性培养和高效制备的发酵关键技术,创新开发了植物乳杆菌新产品。

耐胁迫定向选育及发酵技术:
在阐明植物乳杆菌相应酸、盐、胆碱等环境因子胁迫机制的基础上,发明了基于靶点基因和蛋白的菌种定向选育技术;发明了一套基于体外、细胞模型和活体动物模型为核心的评价方法,可定向筛选具有生物减除食源性危害因子功能的植物乳杆菌;发明了基于胁迫响应的发酵关键技术,实现了菌株的高活性培养和高效制备,创新开发了植物乳杆菌新型产品,起到行业引领和示范作用。
技术指标:
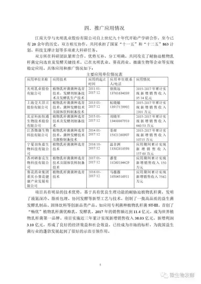
从泡菜等传统发酵制品中分离得到了2100株耐高酸,高盐的菌株,建立和完善了植物乳杆菌资源库;基于植物乳杆菌耐胁迫生理机制发明了基于proU基因簇、前噬菌体P2b蛋白、细胞膜脂肪酸谱等靶标的植物乳杆菌定向选育技术,获得对酸、盐、胆盐、低温、重金属等具有优良耐受能力的功能菌株.构建了益生菌高通量功能评价模型14项.定向筛选得到具有缓解重金属毒性、拮抗致病菌感染、减除生物毒素危害等优良生理功能的自主知识产权植物乳杆菌7株。发明了离子交换、液氮深冷、脂质包埋等植物乳杆菌高效发酵及制备关键技术.培养密度达到5.0X10^10CFU/mL以上,冻干存活率达到94%;开发双菌协同发酵、低温长时发酵等技术,显著提高植物乳杆菌在产品中的生理活性。建立了年产20万吨的新型益生菌发酵乳生产线。首创国内植物乳杆菌发酵乳制品。成为全球销量最大的 植物乳杆菌发酵乳制品。


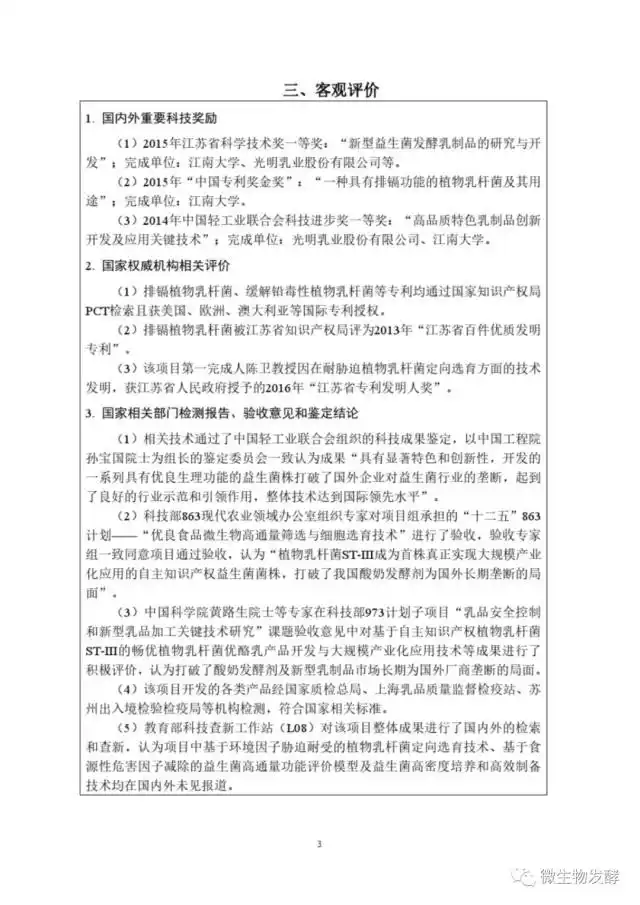
客观评价关注点:
排隔乳酸菌,环节铅中毒乳酸菌耐胁迫定向筛选技术首株实现规模化生产的具有自主知识产权的菌株:植物乳杆菌ST-III


项目实施近三年实现新增销售收入达38.03亿元,新增利润3.10亿元。
相关新闻
版权声明
1、凡本网注明“来源:
” 的作品,版权均属于
,未经本网授权,任何单位及个人不得转载、摘编或以其它方式使用。已经本网授权使用作品的,应在授权范围内使用,并注明“来源:
”。违反上述声明者,本网将追究其相关法律责任。
2、凡本网注明 “来源:XXX(非
)” 的作品,均转载自其它媒体,转载目的在于信息之传播,并不代表本网赞同其观点和对其真实性负责。
3、如因作品内容、版权和其它问题需要同本网联系的,请于转载之日起30日内进行。
4、免责声明:本站信息及数据均为非营利用途,转载文章版权归信息来源网站或原作者所有。